Skip to content

2025 35 CQ QRS RagChew

Below is a reconstruction of the 2025 35 CQ QRS RagChew newsletter designed to support full text searching. This reconstruction was built using OCR, and will contain errors.

To view the Mailchimp original, click here. To search the entire newsletter archive, click here.

Contents

CQ QRS RagChew

Once again this week, most people had terrific fun on the bands for our CQQRS ‘Slow CW Practice QSO net on Tuesday. Also looks like there was some good success for those who gave 20m a try to contact our European DXperiment team – a QRS pile-up no less!

In this week’s RagChew newsletter, Sava VK4PN discusses a balanced coupler that he’d built – goes well with the build-it-yourself balanced line he discussed two weeks ago in edition 33/2025.

And there’s a bunch of other technical and operational articles and comments by our 30+ contributors. And as we inch toward warmer weather in the Southern States, a young operator’s thoughts turn to….

Yes, portable operations (what else could there be to think about?). So down in the Other News section, I ask for ideas on some sort of portable in your own back-yard activity for later in September; it’s all Peter and Manny’s fault! Anyway on-on…

I hope you have time to enjoy the read this week, and thank you so much to our editorial team and to everyone who took the time to contribute – another great read – thank you all. Looking forward to catching-up or hearing you on Tuesday’s net.

Masthead Image

Thanks this week to Peter VK3WOW and Manny VK3DRQ for the shot of them having fun in the inaugural VKSWOW Activate My Back Yard extravaganza last weekend.

They reported: “sans scones, sans contacts, sans everything — except a good fun afternoon, and an occasional listen to our own signal on the VK5PH Ironstone Range KiwiSDR.

5 Watt QMX into a 5.7 or so metre vertical with 9 x 4.5 metre radials; 80 metres and 40 metres ok, but inaudible in SA on 20 metres. Your editor had recommended that Manny worked best when fed scones – and you can see the result of Peter’s omission!

Reports

After next Tuesday’s Group, please send me a list of who you worked and / or who you heard using our web form here:

Please help attract new and old team members to have a go by submitting your repor each week. Submissions close 1300 (Eastern Australian time) on Thursday.

Website

If you’d like to find out a bit about our net, or would like to pass information to others about our Tuesday get-togethers, here’s the link to our website.

Bit.ly/CQQRSWebsite Cheers, mb Mark Bosma VK2KI / VK6QI Beautiful South Bowning NSW mark.bosma@icloud.com non impsditi ratione cogitationis

The spreadsheets above show the known stations on last Tuesday’s Group; the comments in the team members’ reports (Submitted via our webform bit.ly/CQQRSNET ) follow:

This week’s comments from our webform reports have been compiled for us by Patrick VK2IOW; thanks Patrick.

20m] I think this was one of the most favourable DX conditions we ever had. Sun flux at 175 sfu, I had VK stations over here with up to S8 at times. No problem for easy chatting along.

Had quite a pile-up at the beginning of my shift, and maybe I didn’t copy them all. So, if you didn’t come through today, please feel free to send me an email (DI3YZ@ sandersinformatik.de) and we will arrange a private chat for next Tuesday.

Thanks to all stations joining in our DXperiments today, it was a great pleasure to work you. Greetings from sunny Germany, DL3YZ— Mike. PS: Didn’t manage to set up the quad loop yet due to some unpleasantries with “Swiss Gerty” chopping knife — see photo.

But we still remain best friends on the constant crusade against blackberries and antenna-hating neighbour

[80m] Was all ready to get going when there was a strange sound outside and a glance outside showed the tower holding up the 80 metre dipole had slipped its winch handle and dropped the upper section down; the feed line was now lying on the ground and both arms of the roannead cnmawhat

Dipole were touching the ground. Signals dropped somewhat. Went outside – the All Mighty noticed and in a demonstration of a proof of the existence of God a rain cloud just happened to tip its bucket on me as I wound up the winch cable to untelescope the tower.

I know some pedantic reader is now looking up untelescope in the Oxford dictionary and going tut tut. Anyway tower extended and wires where they were meant to be, I came in and answered a call from, I thought, VK8XU but it was VK3XW whom I believe to be a Colin Smith – sorry about that mate.

Anyway, managed to send awful CW for the poor chap to hear. Decided then it was time for a drying-off break followed by listening rather than sending and heard quite a few conversations despite a lot of QSB.

[40m] 40m was in really good shape. A pity it wasn’t like that on Saturday for SKCC Oceania and RandomGram when zero contacts were made. Can anyone identify the data(?) mode about 500 Hz wide on 7.0315 MHz?

Sounded a bit like varAC handshaking but that mode is supposed to be only on 7.105 MHz. Short but strong bursts with no dis« in sequence 1s 0n, 3s off. Any info appreciated.

[20m] I heard most activity on the 20m band. My quick fix of the wires on my Hex beam yesterday paid off as I had a QSO with Mark (VK3MVY) like he was parked next door on 14.053MHz.

I made it an early night as I spent Tues completing network ewitch nrnnqramming traininga nrionr to iimning on.

Switcn programming training prior to Jumping on- air. Not before a quick QSO with Orari on 40m whose callsign YHOONN was like a tongue twister for my fingers. Just couldn’t get his callsign out without delays, hihi. 73 to all until next week. VKGKD

[40m] I could not hear much activity on 40m from my QTH. My QRN was very low S1.

[40m] It was lovely to chat with Mait and also very nice to catch up with Fajar near Jember, Indonesia. Very little QSB at this location though a couple of eastern states were complaining about QSB from the west.

[80m] I called CQ for a while on 3550 but no replies, and did not see any

[40m] I got on air late for a short session, but still heard a fe stations. Some were maybe not on the net, others definitely not. I heard VK2DLF and VK7TO QSO, George was booming in at 599 whilst I could barely hear Lance.

[40m] OM Manny was 5 and 9 during our first over and then disappeared into the noise after that. I am not sure what happened and had not experienced such a sudden loss of signal before without the antenna coming apart.

A cold front was moving between us at the time with a fair bit of rain. Maybe that affected propagation. I then listened to a contact between VK6NW and, on my reading, YB2CPJ although I could not confirm that call sign in QRZ.

[80m] Solid contact with Kevin VKSKEV. Stan ZL3TK was just above the noise and started to fade toward the end. oa EN a ra ea A PE

[40m] Good condx, but had to attend to other matters, hence only 1 good QSO with Daniel VK6WE.

40m] thought I heard FK8HM working VK3DBD but not 100% sure f callsign. Did not get back to shack to try 80m after dinner

[40m] Nice quiet band, activity and conditions seemed to fade earlier than last week.

[40m] We started a nice chat we OM Greg VK5KFG and less than 15 minutes into a good QSO RSN 592 +40, we both became QNP. Hard to believe how quickly condx can deteriorate to that extreme.

From Peter ZL1PX at Waiuku, near Auckland NZ

[40m] My best night yet on 40 m with QRS Net. None of my contacts was a 599 but I copied most of what they sent me. (‘‘most’ meaning around 90%). So a good night for me and i went back to my XYL with a smile on my face at the end of the session.

That could have been related to the fact that Manny VK3DRO kept referring to me as OM – a term that indicates skill and experience I just don’t have. But thanks anyway, Manny.

Conditions were that good on 40 M that I could hear ops keying away on either side of my contact’s frequency, albeit at a reduced amplitude. That provided concentration skill while copying so that I only listened to the tone I wanted. Good learning experience.

[40m] Excellent band conditions tonight with Stan booming ir from over the pond!

From your editor Mark VK6QI at Beautiful South Bowning NSW via the VK5PH Ironstone Range KiwiSDR

[20m] This week, Elizabeth and I were in Canberra during the net, so playing radio really wasn’t de rigueur. However, at around 0600Z we were in the National Gallery of

Australia enjoying a cuppa and I managed to have a quick listen to the VK5PH KiwiSDRs at Ironstone Range using my phone. Mike DL8YZ was coming through nicely at S4, and Manny VKS3DRQ who he was talking to was readable but much weaker.

I thought it better to not stretch the friendship, so my phone was pocketed before too much damage was done. 80m)

• T little later in the evening when Elizabeth went to the bathroom, I managed to sneak another listen to the KiwiSDR using my phone during dinner. There seemed to be a yood number of people on 40m and a nice signal from Peter VKSWOW calling CQ on 2)

9 back on-air after 3 weeks of absence; work, family, and other way of Tuesday night’s net. I made several CQ calls and Stan called me so quickly.

We had a good rag chew despite me trying to re-train my ears again on, well, about 10 WPM (apparently 3 weeks absence will do that to me). After saying 73, I tuned a bit and heard VK6NW chatting with Jordan VK3ACU.

I decided to try my luck with another “DX” station (for me at least). It turned to be pretty tough. VK6NW asked for QSY DN 2K and luckily I was able to copy it. As I moved down 2K, I saw his signal QSBing and becoming faint.

So that was a it thankfully he stayed there. I just can’t imagine what kind of

Difficult DX for me but thankfully he stayed there. I just can’t imagine what kind of copying he has at his end. Last night, the wind had been very gusty and pretty damaging. I lost both guy ropes holding the mast and another rope holding the end was cut.

This is part of a rather complex rope system holding one end of the doublet on the roof. Unfortunately, this weekend looks like another busy weekend for me helping the Balinese community organization.

Oh well, I will wait and see how things will play out and whether I can put the antenna back in operation. I will see you guys soon.

Post Morsum – 26th August 2025

Eignt CneckKed In OF VK6KD David VK6QI_ Mark VK6NW Wayne VK6FN Max VK6HRC Our SWL crew : VK6MRB Mulligan VK6XLZ Mark KA3BMS Hank

David tuned through 20m caught up with Mark VK3MJ and then on to 40m to work the ORARI (Indonesian Amateir Radio Association’s station YHOONN. Nothing heard on 80m. Mark had to do some stealthy SWLing from Canberra the cultural Capital?

Monitored 40m for a while and then on to 80m to hear Peter VK3WOW calling but no response. Wayne had fun working stations on 40m, called on 80m to no avail – crickets or the RF equivalent. Still recovering from a heavy duty SES stint in the Collie area.

Max relaxed in SWL mode fine tuning head copy, getting better all the time, might even get on the key next week if he can find it ! Nearly forgot, Max has just collected a Chamelion 17m telescopic antenna to go with the Big Dog coil – POTA activations planned.

I started the session listening on a local KiwiSDR to Chris G7BED on 20m good signals and nice code from him and Roy VK6RR all seemed to go quiet after that.

Worked Ron VK6KHZ and Roy VK6RR on 40m, went into SWL mode and heard Donald VK6JDM working an Eastem state station, Tried 80m later on, no response. As usual thanks to all on last night and this morning. 73 Richard VK6HRC

This Week’s Topic of Interest

A Morse Alternative Incase You find Yourself in Jail Some time by Roy VK6RR

Attached is a very complicated (to me anyway) way of communicating. But as we both know from last week my brain is not the brightest!!! Thought you may like to see it – if you haven’t already. F2AQRTWT

Attached is a very complicated (to me anyway) way of communicating. But as we both know from last week my brain is not the brightest!!! Thought you may like to see it – if you haven’t already. 73 &77 RoyVK6RR

A Morse alternative mode for the ham, with no need for training From an article written on 19-May-2022 by Kostas SV3ORA Introduction The thinking of this new mode, came to me when someone posted that he quit the ham hobby because he did not learn Morse code and he did not want to use computers to do the job for him.

Some time I faced a similar situation and I believe many do one day or the other. So I thought that I had to do something about it. It is too bad people quit the hobby or missing the fun of the KEY operation, because of the obstacle of Morse code.

No matter what CW operators that already learnt Morse might say, the fact is that Morse requires patience, continuous practice and most importantly time. After all military had dedicated courses on it in the past, so it must be more than true.

These are things not all people can, or are willing to do. An alternative that gives the same pleasure like Morse and operates with the same techniques, but requires no training and time must exist. Meet the TAP mode!

This mode has its roots to ancient Greece. You may read the article in Wikipedia for more information on the Polybius square. A form of it, was used in the previous century in war times, for in-prison communication.

A modified version is presented here by me, that fits perfectly the ham radio. This modified TAP code scheme, is dedicated to ham radio and includes the numbers and the latter “k”

This is all you need to know in order to send and receive TAP. It is easy to follov and easy to generate on paper. This is a 6 by 6 table, with the first six alphabet letters placed in the first line, the next six in the second and so on.

After the alphabet ends, the numbers are put in the same manner. Thats it!

Sending TAP

It is better to describe the sending procedure with an example. To send the letter “i” you send two dots (“i” is on the second row), wait a bit and then send 3 more dots (“i” is on the third column).

In other words, you first count the number of rows where the letter exists, then wait a bit and then you count the number of columns where this letter exists.

Before sending the next letter, leave a bit of more time, so as to distinguish that this is a separate letter and not the time between rows and columns. Thats it! Try it now without any transceiver!

Write the TAP table on a piece of paper (you do not need to write the row and column numbers), or read it from the website. Tap on your desk with your finger and send some words to the coleague near you. See how easy it is?

There are actually four spacings involved. The spacing between adjacent dots, the spacing between the row and the column, and the spacing between letters and the spacing between words.

Follow the PARIS spacing, like Morse code does, if you intent to write a software for it. However, in practice, manual operators would need to consider just two spacings, the spacing between rows and columns and the spacing between letters.

These are the most important. Just make the one bigger than the other and communication should be achieved without problems.

Receiving TAP

Itis better to describe the receiving procedure with an example. To receive the letter “i” you listen two dots (“i” is on the second row), then a short scilence time and then listen 3 more dots (“i” is on the third column).

In other words, you first listen for a number of dots (this is the row where the letter exists), then sense the scilence and then you listen for the next number of dots (this is the column where the letter exists).

The silence time between two letters is greater than the silence between rows and columns and this can be distinguished easily. Thats it! Try it now without any transceiver!

Write the TAP table on a piece of paper (you do not need to write the row and column numbers), or read it from the website. Put your coleague to sent you some TAP words and you should be able to decode them by counting the rows and columns in the TAP table.

A programmer that may need to implement the mode in software, should follow the PARIS spacing to distinguish the different parts of the code, as described above.

TAP advantages

Jere are some advantages I can think, of TAP in comparison to Morse. + No training is required, start using it imemdiatelly, even by non-ham people and kids. This probably is the greatest advantage and this is why most would want to use TAP in ham radio.

+ The encoding/decoding square can be drawn easily, it is very easy to remember how to draw it. + Decoding by hardware or software means, becomes very easy, as there are no dashes to account for.

Dot lengths can be anything and can be even varying from dot to dot, it does not matter. + All you count, is how many ON-states (taps) there are and the rough timing between them, to decide between a row-column or a letter.

Because of this independency from dashes, the code can be used on any means, radio, light, pipes, walls, desks etc. + If dot lengths are kept very short (up to the point where channel noise allows it), RF amplifiers can be pushed beyond their limits (due to limited duty cycle), or otherwise run cooler within their limits.

There are some mediums, like light communication, where bright pulses of light can be produced easily (eg. xenon tubes), but not kept for duration and TAP is ideal on them.

TAP disadvantage:

Here are some disadvantages I can think, of TAP in comparison to Morse. e Speed limit issues probably. TAP beginners achieve for sure faster speeds than morse beginners. However, a trained Morse ham, can achieve greater speeds with Morse.

E Learning the table by heart, can be tricky in comparison to morse. However war prisoners had tricks to learn by heart the 5×5 TAP square. e Not known (yet) among the ham community, like any new mode. Why not change that by let hams know about it?

There are some common points shared between TAP and Morse code. e Both are relatively slow modes. e Both are ON/OFF keying modes, efficient class-E amplifiers can be used.

E Both share the same channel bandwidth and noise-related characteristics e Both are human-oriented, although TAP does not require training. Both share the PARIS timing when implemented in software. e Both allow for the “joy of the KEY”.

You send TAP with the same equipment as morse. e Both are ideal for home-brew QRP, due to efficiency and transceivers simplicity.

If you have an article or two that you think might be of interest to our readers, please let me know so we can share more thoughts and ideas; for guidance on writing for RagChew, see Articles below. Please email material to Mark VK2KI: cqqrsnet@gmail.com

On My Workbench

Build Your Own Balanced Couple:

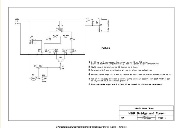
From Sava VK4PN Continuing on from my previous article about making a balanced feeder using common hardware materials, finally I found documentation I left to the Sunshine Coast Amateur Radio Club members in case they needed to repeat the Club’s balanced tuner project..

The information below is fairly cryptic as I did a lot of talking during the construction phase. If anyone is interested and needs help I am happy to correspond by email. Details for the auto-transformer are in the notes on the circuit diagram.

Pictures show my prototype (| made sure all bugs were cleared before offering this as a workshop project). I do not use this particular tuner myself just the auto- transformer and a Kenwood AT200 unbalanced tuner.

Also all adjustments on my coil are done with alligator clips slightly modified to fit 1 mm pitch without shorting.

Pictures show my prototype (I made sure all bugs were cleared before offering this as a workshop project). The coil, apart from ensuring the resonance, also acts as an autotransformer and can be used by itself with any unbalanced tuner; in fact, I do not use this particular tuner myself just the auto-transformer and a Kenwood AT200 unbalanced tuner.

Also all adjustments on my coil are done with alligator clips slightly modified to fit 1 mm pitch without shorting. When using this tuner (or in fact any other tuner) make sure that the transceiver power is turned down to 10 W or less before the start of tuning sequence.

On most modern transceivers SWR detectors will limit the power to a safe level if mismatch is detected. This will always be the case until the tuner is close to a match.

It is therefore very difficult to find the initial tuner settings when the transceiver’s SWR detector is interfering. 10W or less initial power will generally be under the transceiver’s SWR detector threshold and a correct dip in VSWR will be detected by the VSWR circuit on the tuner.

Once initial tuner settings are found power can be increased to full and tuner fine tuned for minimum VSWR reading. In most cases reflected power will be miniscule 1% or less, virtually unreadable. If a perfect match

Is not possible the tap at 6 (number of turns adjustment between CT and the tap position) should be moved. Generally the tap will be somewhere between 2 and 6 turns. 73 VK4PN

Portable Antenna – Mad Dog Coil

From Peter VK3WOW Continuing the Portable in My Backyard theme, here’s Peter VKSWOWs ;atest creation.

What’s going on on your workbench? If you have an article or two that you think might be of interest to our readers, please let Mark VK2KI know; email to cqqrsnet@gmail.com For guidance on writing for RagChew, see Articles below.

Head Copy Practice

This week we start the second chapter of The Wind in the Willows, The Open Road, where Toad, Ratty and Mole go on a caravan trip. Because of MailChimp’s size limits, I’ve had to split the Chapter 2 audio into four parts.

If you’d like the full chapter in a single file, you can use the complete text of Chapter 2 attached below, and convert it yourself with the Ebook2CW app — https://fkurz.net/ham/ebook2cw.htm|.

I’ve made a few small adjustments to the text to keep it “Morse friendly”. Uncommon punctuation has been removed (the Ditto CW app doesn’t recognise some of it), and contractions have been simplified (for example, we’ll becomes we will).

This week’s attachments include: + Two MP3 files which contain the first half of Chapter 2. Each file plays for about 1.25 hours at 12 wpm. * Two text files matching the MP3 segments. * One text file with the complete Chapter 2.

You can either play the MP3 files in any media player, or load the text files into the Ditto CW: Morse Player app — https://dittocw.andro.io/.

Both work well, but Ditto CW gives you complete control over all Morse settings, while a normal media player only allows changes to playback speed, and does that in steps (e.g. +1.25x, 1.5x, 1.75x).

More detailed instructions can be found in previous issues of this Newsletter.

Other News

Enjoying the glorious pre-Spring weather in Horsham and inspired by Peter and Manny’s Activate My Back Yard attempt, Tim VK3TBR broke out his Buddipole antenna for a bit of Back Yard on the Air fun.

Keep it Short on 20m

From Chris G7BED Chris G7BED is one of our DXperiment team who has become a regular on the the 20m entrée to our weekly net, using 20 long-path: “My suggestion is to keep the QSOs short (RST, QTH) to try and get more contacts in the log… If that’s OK.?

See you Tuesday. Thanks Chris [Excellent idea Chris. Not only does this allow more VK/ZLs to say g’day to our European friends, but also helps the common problem of local stations coming up on the frequency in use and calling CQ because they can’t hear the weak signals from up top.

This will also reduce the problem of the signals fading-out as the conditions change during long overs. So even though much of the pleasure of our net comes from the rag-chews, let’s keep the overs short when we’re on with our down-under stations in the EU and UK?

Morse Training Net

Our team member Nic VK7WW runs an on-air Slow Morse training net every Wednesday at 7pm EDST on 3580 for 30 mins. He uses the callsign of the Northern Tasmania Amateur Radio Club VK7TAZ on that net.

Many of our team learned Morse code with the support of Nic, and the weekly training session comes highly recommended for anyone who wants to learn the Code, or simply brush up.

Everyone’s welcome – 3580KHZ at 7pm Eastern time every Wednesday; you’ll hear lots of the CQQRS team on that net. Jordan VK3ACU has recorded the complete set of lessons which you can now find here:

Https://www. youtube.com/playlist?list=PLHsQmZz6fBXO7swAfbTmutrbbEL17fUQL Contact Nic VK7WW for more info nicholaschantler@hotmail.com including how to join the NTARC DISCORD group to follow the action, or just come along and join in on Wednesdays.

CW Character Speed

May eventually resuit In good speed and accuracy IS better learnt Dy using tne Farnsworth method at good character speed – sending each letter at least 10WPM or faster, but with more space between letters and words to allow the recipient to process and decipher the code semi comfortably.

I don’t believe any CW learning should ever be at that dead slow 5 wpm speed unless it’s the objective to forever operate at Swpm on a permanent basis. lam concerned history may be repeating itself at Swpm within the group for some.

Thankfully over the many months some ops have progressed a lot including myself. I’m lucky enough to have been doing CW for a good while, the experienced ops kindly push my receiving speed to my overall improvement.

So assuming I have not upset anyone already, I have a Q-code suggestion for our group. If say I was sending CW at 10WPM Farnsworth effective say 8WPM and the recipient really couldn’t decode 50 percent of the message, they could send “QRS 5 WPM” or better “QRS F7”.

It helps if it’s written down as a short-cut if needed to send. A short cut sheet itself is handy on the wall near the operator. The other sensible option for an inexperienced op is just to have a very short @SO with good rest in-between the next QSO.

They will have hopefully gained a little practice quite uncomfortably at a better speed on a properly sent short QSO from an experienced and kind operator. The ones with potential will persist and improve.

No harm in the others enjoying what they can get from it. We do have various Apps to validate a call sign if the beginner can’t copy it. I have several attempts myself on DX call signs with QSB. It’s not ment to be easy, but it’s a decent challenge ©.

Once the call sign is copied down I can match a fast speed and get enough of the QSO copy to be satisfied the bi-directional communications were enjoying by both operators. Eventually a good many of us may then get up to 20WPM.

I’d hate to think our methods restricted the growth of any fine CW operator. My experience in CW is that those without much potential don’t persist in any case. CWis not an easy or simple activity.

Done well and fast it’s up there with any sport or musical endeavour performance at the highest standards. I can say Jordans sending is very easy to copy. His timing and choices of words are very compatible at this end.

I have a guess I could copy his style at 18WPM currently ona short QSO. I’ve had the odd email or QSL card from some operators saying that was the speed our QSO was at.

Also another point – short overs and QSOs can be very enjoyable at a faster than comfortable speed. You only need to obtain a few expected details like the op’s name, callsign, RSN or RST and QTH perhaps. The rest is basically fill.

Some send the fill nfo like work AGN soon , or TU TU ete, just long enough for most to all to understand. ‘Some operators use long words and quite non-standard content and format. Often with random spacing and varied speed.

Those are often difficult for me to copy too. Ihope to improve in that area and I find working DX helps with me being able to copy out-of-VK callsigns. I’d also like to discourage the use of BK at beginning or end of the over.

It doesn’t seem like it’s used in other countries. K at end of over is far more common. I add AR at end of a CQ call to announce I’m getting to the finish of calling CQ, followed by K. luse KN where I want a specific op to reply.

As you recall something we host 3 or more in a QSO, makes me feel all warm and fuzzy lol.

Progress report on the QRS International Flight Contest

Progress report on the QRS International Flight Contest

From Stan ZL3TK When is a flight not a flight? When it is bonus NR 11, that’s when! Deal with it in the same way as the others, it is just another QNC conveyed by sound file.

The grand finale offers 20 bonus points, 10 points for each of two tasks which draw on your experience gained from the previous 10 weeks. The next IFN report will be a summary. It will reveal what you’ve all been waiting for.

To avoid embarrassment, only the top place-getters with scores of more than 100 out of a possible160 points will be published. Certificates of Achievement will be issued soon after.

As an enthusiastic proponent of independent thinking in this age of woke stupidity, I will not be asking permission before publishing names and callsigns. If any contestant doesn’t want his epic achievernent revealed please let me know in advance.

All QRS IFC information is available at bit.ly/qrsifc

From Chris VK3QB – CW Ops Oceania Ambassador As we leave the doldrums of Winter it’s great to see some steady improvements in the bands. I thought I’d talk a little bit about working DX this week.

Maybe you’ve had some good QSOs locally and have built up some confidence with the basics: signal reports, exchanging name, QTH, maybe a little about the wx and your station. Hint ‘n Tips – working DX You’re ready to dip your toe in the water and chase some DX?

Let’s start with some fundamentals and generalisations: For most of us the money bands for DX will be 40 and 20 metres. Both these bands are good all-rounders and offer up a regular serving of DX most days.

Don’t discount the higher bands, but they can be less predictable and quite fickle with openings. For those with access to 30 metres, take a look from around sunset for a few hours. It’s also a great daytime back for intra-VK QSOs.

I’ll speak on behalf of those of us on the East coast of VK and maybe ZL — I know conditions are a little different over West.

Ifyou have a good quality basic station comprising modern transceiver with filtering, good earthing, and either a dipole (say %4 to % wavelength off the ground) or a well- grounded vertical you’re “station ready” to get some DX in the log.

Let’s move to band and time of day considerations. For most of us who don’t sport a 15-metre tower, 3-4 element beams, and an amplifier, the most reliable opening are as follows: 1.

20 metres Long Path Europe: typically, from early to mid-afternoon through to just after sunset. You may also get some Short Path North America later in the day. 2.

40 metres Short Path North America: typically, from mid-evening through to the wee hours (say 1-3am). If you have a grey line map, watch for sunrise as it hits the East Coast of North America and then marches across to the West Coast. 3.

If you’re an early riser, you’ll be listening for EU Short Path and NA Long Path. 4. Conditions may vary considerably between (for example) VK3 and VKA… spend a few days listening to get a feel for your local propagation conditions. Next…

Do you call CQ or Search and Pounce (S & P)? It’s much less intimidating to start your DX chasing by searching and pouncing. This strategy offers a number of benefits: 1.

You’ll start to learn about propagation and what signals you’re hearing on what bands and at what time of day. 2. You can listen whilst you build confidence. This will help you understand DXing protocol and some of the variations based on different cultures. 3.

You can choose when you’ll call someone… hopefully everything will feel right. The CQ speed and Morse Code quality, signal strength, lack of QSB, QRM, QRN etc… and you’ll be confident of his/her callsign.

You may already have copied his/her name and QTH from listening to previous QSOs for a few minutes. You’re ready… the ducks are all lined up, you’ve listened for a few hours over a few days and now you are copying a European station on 14.023Mhz with a nice 579 signal.

The band is in good condition, and he isn’t overwhelmed with other stations returning to his CQ. Now usually, but not always, DX QSOs will follow a pattern, and unless one of the parties wants to ragchew, the QSO will be fairly “vanilla”.

Below is a short but typical example of how the QSO might play out. * You hear “CQ CQ CQ dx DK1ABC DK1ABC DK1ABC ” + DK1AB de VK1CWO VKICWO k + VK1CWO de DK1ABC – ge om es tnx fer calll— ur rst 569 569 – op tom tom – qth berlin berlin – hw cpi?

K + DK1ABC de VK1CWO – gm tom ur rst is 579 579 – op is chris chris es qth nr melo melby — tnx fer fl dx qso – – btu bk + rrtnx chris es gud cpi – Gud dx es cu agn – 73 73 – VKICWO de DK1ABC SK * rrqsl tom es tnx fo qso – GL es 73 AR DK1ABC de VKICWO SK tu tue e And just like that, you’ve got that first DX QSO in the log.

There will be variations of course and many international operators will limit their QSOs to the basics, as in many cases their conversational knowledge of English may be limited.

A few quick pointers: * Keep your overs short and simple – consider having a boilerplate QSO written down ready to follow. + Ifyou missed his QTH (for example) ask again “ur qth qth pls? ?

BK” * North American stations will nearly always give their QTH as a 2-letter state designator (e.g. AZ for Arizona). + JA stations may provide their Prefecture or nearest city as their QTH. * Most EU stations will provide a city name. Ending an over…

There are a few ways you can finish an over. 1. Send both callsigns followed by “k” or “KN”. “KN” signifies you are specifically passing over to your QSO partner. “k” on its own means you are passing it over without limitation (.e.

Other stations might break in — although this is unlikely). Using “KN’ is most formal and regarded as procedurally correct; however, many ops are far more relaxed these days. 2. If your overs are short, maintain the rhythm and don’t use callsigns.

Simply finish with “hw?” (how copy), or “btu” (back to you) and then “k” or “kn”. 3. Instead of using “k” or “KN” you can use “bk” (break). You will hear “bk” a lot in simple, vanilla DX QSOs.

Ifyou have any questions or would like some more pointers, please drop me an email.

CW Ops

CW Ops runs all sorts of awards, contests, and activities to encourage members 2 non-members to be active and develop skills. If you’re still getting your head arour CW you probably aren’t ready for some of these activities yet.

But as a primer, che out some of the offerings on our website. https://ewops.org/ Support Firstly, I’d like to thank Peter VK3WOW for his kind feedback in last week’s newsletter.

If you are facing hurdles or just not making headway in any element of your CW journey (sending, receiving, callsigns, memorising the sound of CW, breaking a speed barrier, making that first QSO) please feel welcome to send me an email.

Similarly, if you’d like a QSO just drop me an email and we can arrange a sked. I’m working with another reader presently to help him with his sending.

Until next week, 78, Chris VK8QB & VK1CWO CW Ops OC Ambassador vk3qb@hotmail.com or vk1cwo@outlook.com [Thanks Chris – nicely done.]

Firstly, I’d like to thank Peter VK3WOW for his kind feedback in last week’s newsletter. If you are facing hurdles or just not making headway in any element of your CW journey (sending, receiving, callsigns, memorising the sound of CW, breaking a speed barrier, making that first QSO) please feel welcome to send me an email.

Similarly, if you’d like a QSO just drop me an email and we can arrange a sked. I’m working with another reader presently to help him with his sending.

Until next week, 78, Chris VK8QB & VK1CWO CW Ops OC Ambassador vk3qb@hotmail.com or vk1cwo@outlook.com [Thanks Chris – nicely done.]

QRQ Anyone?

Rt Awww S44 4 ee wp wwe ‘ ~ rat Nh PVN REN Re RE FE RENE PRA BADEN ENE RTE ER Ey AA nonetheless I am not sure that it is a good idea. Perhaps it is worth starting by considering why the Tuesday net is such a great SUCCESS.

Maybe one reason is that it caters for different operators. Unlike a conventional net we don’t all sit on one frequency waiting our turn. If one wants to only try and exchange call-signs and RST at 5 wpm then that is fine… in fact I wish we had more.

If one wants a long gossip at maybe 15 wpm then that fits in too (Stan, ZL3TK, was recently asking me about pub quiz topics and I waffled on about that). If one takes a break for dinner (as I always do) then one can duck out at any convenient time.

Another key to success is critical mass: you know that if you get on 40m on Tuesday evening then a QSO is (almost) guaranteed. This in itself is an incentive to be there.

If we run a second night we risk becoming fast and slow (ie them and us) and thereby also losing our critical mass. It is my interpretation of the rules/spirit that Tuesday night welcomes everyone however slow, so all operators are more than happy to go as slow as necessary.

However, the reality is that we don’t have many absolute beginners. Some of our absolute beginners have enjoyed CW so much that they are now quite proficient: which is of course great.

I use a straight key on Tuesdays, which limits my sending speed, and my receiving speed isn’t very high anyway, but when I know that the operator at the other end is more than capable I do use speeds of (I guess, since I don’t use a keyer) around 15WPM.

I n the past I have had a fun QSO where I have asked the other station to increase speed until we reach a point where I can’t copy much, after which we revert to a comfortable speed. If it is understood what we are doing then this can be fun.

So, just as I hope everyone would send QRS when needed, maybe we could encourage Calls of ‘QRQ (desired speed)’ for those who are interested? Of course, the more people that enjoy Tuesday nights the more people we should have calling CQ at other times.

So we should have more CW activity anyway without scheduling another time. Once again, congratulations on the success of the Tuesday net, I certainly enjoy it and I am sure that everyone else does too.

Lan (VK7TA) [Well thank you lan; you’ve done an excellent job of distilling the essence of our net! So much so that I stole some of your words for our website!

I hadn’t thought about the secondary effect of diluting the Tuesday fun by spreading our family among two separate sessions. Thank you. Any other thoughts – one way or the other – out there? cqqrsnet@gmail.com |

PIMBY? BYOTA? AMBY?

PINDY’s BYLINE AMDYS From your editor Mark VK2KI / VK6QI Following on from Peter, Manny and Tim’s exploits this week, and of course the frequent prodding by James, Jordan, Mark, Simon, Mike, Ross, Ian, Andy, Geoff and other notables, perhaps we should start thinking about preparing for Spring…

When an operator’s thoughts turn to ….? QRP CW gear, there’s a bunch of things that have either broken, don’t work, or could be done better. Without fail, I fail to address these things until the morning of departure for the next portable foray. Soooo….

How about we have some sort of a get ready event in late September where we encourage as many of our team as possible to set up in their back yard for a bit of portable fun…

And to force the issue of getting everything, tested, modified or fixed-up in time for the Spring and Summer ahead? We could just have a get-on-air type event, or if there’s interest, we could try something like exchanging Maidenhead locator codes to see who can work an aggregate of the most distances-per-Watt?

Any thoughts? cqaqrsnet@gmail.com Now – where did my NanoVNA, soldering iron and all those broken things go?

If you have something that you think might be of interest to our readers, please let me know. Please email material to Mark VK2KI: caqrsnet@gmail.com

Readable Five

What have you been reading lately? >ompiled on the track somewhere by John VK2RL

Heroes of the Telegraph by J. Munro is a tribute to the inventors and pioneers behind the telegraph. Written in the late 19TH century, the book captures the excitement of a time when long distance communication was being transformed before people’s eyes.

Munro’s writing has a friendly, almost storytelling tone as he introduces readers to the key figures like Morse, Wheatstone, and others, who pushed the boundaries of science and engineering.

While it’s a bit dated in style, that actually adds to its charm, offering a glimpse into how people back then viewed technological progress. It’s a quick and enjoyable read for anyone curious about the human side of scientific breakthroughs.

Heroes of the Telegraph can be down-loaded here – https://upload.wikimedia.org/wikipedia/commons/4/4e/Heroes of the telegraph %2 8IA_cu31924031222494%29. pdf

If you’ve read something that you think might be of interest to our readers, please let me know so John and I can share more thoughts and ideas. For guidance on writing for RagChew, see Articles below. Please email material to Mark VK2KI: cqqrsnet@gmail.com

Prosign/Character/Signal of the Month

Our resident CW trainer Nic VK7WW (see Other Notes above for the link to Jordan VK3ACU’s recordings of Nic’s latest training transmissions) was asked about a standard two-or three-letter designation for an exclamation mark.

Nic has always used but suggested we get others’ opinions too. So what do you think? cqqrsnet@gmail.com Nic also suggested this as an interesting reference manual. So, this week let’s go with :

[Suggestion – put it on a sticky note near your key as a reminder for Tuesday. Tell us how you went!]

Di-dah-di-dah-dadit

So back to the CQQRS Slow CW QSO practice net.

Next Tuesday’s Net

Our CQQRS Group will be on as always on Tuesday from around 0700Z until about 1300Z; see https://bit.ly/CQQRSWebsite and navigate to the Net Details page for details.

Doesn’t matter whether you’re brand new and want to try just exchanging callsigns and RST reports, or you’re ready for a good old rag chew. We’ll have fun.

There’s usually people around until after 1300Z – so keep calling in the segment of the band designated in the table below until you catch someone.

I should be on as usual from home in NSW or via the Remote at Bedfordale WA, and I’ll also be watching the proceedings using the VK6QS and Tecsun SDRs in WA and NSW respectively. Hope to hear you there.

Please let us know via our Reports form bit.ly/CQQRSNET who you work or hear on Tuesday’s Group. The report form closes at lunchtime (Eastern Australian time) on Thursday.

And by the way, a reminder; if you send me any information by email, our report form or WhatsApp – unless you specifically state that material is not to be published, I’ll assume that you’re happy to see your thoughts in the RagChew newsletter.

Post Morsum

Richard VK6HRC will run our phone Post Morsum on the South West AllStar net (via repeaters and hotspots all over WA) from 0600 WA time, then from 0700 WA time on 80m (8605 LSB).

See https://bit.ly/CQQRSWebsite and navigate to the Net Details page for details of how you can connect via Echolink or even possibly via your local FM repeater.

Articles

The newsletter is interesting to readers because of the material contributed by so many people – be it the reports each week or the various articles. Could you write a short article or articles for RagChew? You bet! Writing not your strong point?

Don’t worry, I’m very happy to help as much or as little as needed. Here’s a thought – although our readers will much prefer your own writing, perhaps have a go at using a Large Language Model Artificial Intelligence tool such as ChatGPT, Microsoft Copilot or Google Gemini to check your writing or even to actually draft the whole article in a relaxed easy-to-read manner!

You can find out more about how to do that on the Newsletter page on our website bit.ly/CQQRSWebsite. Our website also includes a suitable prompt (the command you feed to the Al to make it do what you want).

Please remember though – you must fact-check anything that an Al tool drafts for you because Als ‘hallucinate’ – ie if an Al can’t find what you’re looking for, it will make up an answer and present it as a fact!

This is one of the dangers of using Als – it’s quite probable that the tool will create a very readable and convincing draft that is 100% wrong! You as the submitter are responsible for fact-checking.

But it’s a learning experience – please let us know how you went if you had a go with this new generation of tool. And by the way – lam very concerned about our future in a world of Al – but I’m pleased to see that school and university curriculums now focus on understanding the risks – for instance, kids are now learning critical thinking something that used to be taught mostly at post-graduate level.

When the typewriter was invented, people predicted the downfall of handwriting; when the word processor was invented, the art of writing was thought to be on the way out – ditto for the spreadsheet and arithmetic, AM, SSB and FT-8 for amateur radio etc.

We can ignore Al and hope that it just goes away… or we can learn to handle it through experimentation and use. For more guidance on writing for the RagChew newsletter (including help with using an Al), head to our website bit.ly/CQQRSWebsite then click the menu on the top right and then click RagChew Newsletter.

Teamwork

Thank you so much to our team of 30+ contributors: DL3YZ, G7BED, SV3ORA, VK2DLF, VK2IOW, VK2RU, VK3ACU, VK3BWN, VK3CLD, VK3DRQ, VKSKEV, VK3KLE, VK3QB, VK3TBR, VK3WOW, VK4PN, VK5AO, VK5KDO, VK5KFG, VK6GX, VK6HRC, VK6JDM, VK6KD, VK6KHZ, VK6NW, VK6RR, VK7TA, VK7WW, ZL1PX and ZL8TK.

And a special thank you to our editorial team, Nigel G4RWI (head of software development), Patrick VK2IOW (intrepid coordinator of reports), John VK2RU (head-copy dude) and Richard VK6HRC (Post Morsition). Great work all! UY CW on Tuesday, mb.

Mark Bosra VK2KI/ VK6QI Beautiful South Bowning NSW mark,bosma@icloud.com non impediti ratione cogitationis

Thanks again to John VK2RU for these terrific finds each week!

About the CQ QRS Net

For the current schedule and more information about the CQQRS net, please go the the Net Details page on our website:

The opinions expressed in the RagChew newsletter are those of the individual contributors. The opinions do not necessarily reflect that of the editor or of the CQ QRS Group members.

Any material and images received from members by the editor or published on the CQQRS WhatsApp groups may be published in this newsletter unless specifically requested otherwise.

The values, doctrine and guidelines for the Group and for the newsletter are published on the Principles page of the group’s website https://bit.ly/CQQRSWebsite

Back To Top